聚焦中央经济工作会议,头部私募最新解读!
- 丨
- 丨
- 丨
- 丨
- 丨
- 丨
- 丨
- 丨
- 丨
- 丨
- 丨
- 丨
- 丨
- 丨

图片来源于网络,如有侵权,请联系删除
聚焦中央经济工作会议,头部私募最新解读!
2025-12-12 22:33:08

图片来源于网络,如有侵权,请联系删除
每经记者|李蕾 每经编辑|叶峰
中央经济工作会议12月10日至11日在北京举行,为“十五五”开局之年的经济工作定下基调、指明方向。在不少私募基金管理人看来,会议深刻分析当前经济形势,作出一系列重要判断和论述,为私募行业在当前纷繁复杂的内外形势下更有针对性开展工作指明了方向,也为从业机构更好筹划和开展明年工作提供了重要指引。
多家头部私募对《每日经济新闻》记者表示,将深入学习领会会议精神,准确把握核心要义,充分发挥私募基金的功能作用,推动科技创新和产业升级,在服务国家战略的过程中展现新担当、实现新作为。
头部私募热议中央经济工作会议
12月10日至11日,中央经济工作会议在京举行。中信资本指出,会议深刻分析当前经济形势,作出一系列重要判断和论述,明确指出国内主要矛盾是“供强需弱”,强调要“推动经济实现质的有效提升和量的合理增长”,要“持续深化资本市场投融资综合改革” ,为私募股权投资行业在当前纷繁复杂的内外形势下更有针对性开展工作指明了方向,也为从业机构更好筹划和开展明年工作提供了重要指引。
而在重阳投资看来,“苦练内功”是对会议精神的精准概括。苦练内功,一方面面对复杂外部挑战和国内供需矛盾,要着力稳定内部环境;另一方面,要着眼经济的长远发展规划,把资源集中到科技创新和人才培养上来,提高全要素生产率。这种兼顾短期稳定与长远发展的经济调节思路,将成为明年经济工作的主线。
江苏高科技投资集团有限公司(以下简称高投集团)也表示,中央经济工作会议是在“十四五”即将圆满收官、“十五五”即将开启的重要历史节点上的一次重要会议。会议深入研判形势,系统部署经济工作,为确保“十五五”开好局、起好步提供了行动指南。
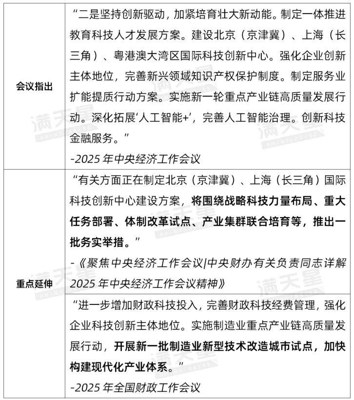
君联资本提到,党的二十届四中全会审议通过的“十五五”规划《建议》,描绘了未来五年我国经济社会发展的宏伟蓝图,明确以高质量发展为首要任务,将科技创新置于核心地位,并对加快发展新质生产力作出战略部署。中央经济工作会议进一步强调,要坚持创新驱动,加紧培育壮大新动能,围绕发展新质生产力,推动科技创新和产业创新深度融合,这为金融行业服务国家发展大局指明了实践路径。
聚焦主责主业,强化金融支撑培育壮大新动能
高投集团指出,中央经济工作会议强调,引导金融机构加力支持扩大内需、科技创新、中小微企业等重点领域,建设北京(京津冀)、上海(长三角)、粤港澳大湾区国际科技创新中心。党的二十届四中全会指出,构建以先进制造业为骨干的现代化产业体系,培育壮大新兴产业和未来产业。科技创新是产业高质量发展的动力源泉,战略性新兴产业是构建现代化产业体系的关键。高投集团管理的私募股权投资和创业投资基金,特别是江苏战新母基金,正是引导金融活水精准灌溉创新沃土、推动产业升级的重要抓手。
君联资本则介绍,其25年深耕中国科技创新,深刻把握国家发展的历史方位和战略方向,坚定不移地将投资活动融入国家发展大局。面对新一轮科技革命和产业变革的浪潮,君联资本做好助力国家科创战略的“耕耘者”,聚焦原始创新,培育“第一”与“唯一”;做探索科技金融体制机制创新的“探路者”,创新科创金融服务模式;同时做打通科技-产业-金融良性循环的“建造者”,构建创新生态,赋能产业升级。
重阳投资则从资本市场角度做了解读,该机构分析,中央经济工作会议继续强调“持续深化资本市场投融资综合改革”。中国上市公司科技创新能力强,回报股东意愿高,经历今年的市场上涨后投资者对股市的认可度明显提高,保险等中长期资金以及高净值入市趋势有望持续,海外投资者对中国资产的关注也明显提高。中央经济工作会议着眼中国经济面临的中长期结构性问题,在稳中求进、提质增效的政策基调下,该机构认为明年金融市场有望延续今年的结构性行情,科技创新仍将是市场关注的重要主线。
解决“供强需弱”不仅需要培育新动能,更需通过优化存量资源配置
中信资本表示,会议对“供强需弱”矛盾的判断,精准指出了当前经济结构转型的关键。解决这一矛盾,不仅需要培育新动能,更需通过优化存量资源配置,提升供给体系的质量与效率。这正是并购基金能够发挥核心价值的领域。
去年以来,证监会等部门相继出台“并购六条”等一系列政策,积极引导上市公司开展并购重组,鼓励和支持并购基金发展,为市场注入重要动力。 在政策支持与市场需求的双重驱动下,当前并购基金正迈入黄金发展期,有望在“十五五”及未来一段时期成为推动各行业提质增效、助推资本市场高质量发展的重要力量。
该机构还分析,针对“需弱”的挑战,会议明确了从促消费、增收入两端入手提振居民消费能力的方向。强大的国内市场是构建新发展格局的坚实基础。私募股权投资的触角深入民生消费的各个领域,在洞察需求、塑造供给、提振消费方面扮演着独特角色。中信资本长期看好并深耕中国消费市场,被投企业如麦当劳中国等是直接服务亿万消费者的重要终端。
此外,会议重申了坚持对外开放,推动合作共赢。私募股权投资行业作为舶来品,经过20多年发展,已经走出了一条中国特色的发展之路,但保持对外开放与合作共赢依然意义重大。中信资本总部位于中国香港,管理大量来自于全球机构投资人的资金,多年来一直坚持在国际市场积极宣讲中国故事,唱响中国经济光明论,类似这样的机构近年如雨后春笋般生长,这股力量的持续发展和壮大,对于我国稳外资稳外贸、营造良好外部环境将发挥重要作用。
封面图片来源:每日经济新闻
如需转载请与《每日经济新闻》报社联系。
未经《每日经济新闻》报社授权,严禁转载或镜像,违者必究。
读者热线:4008890008
特别提醒:如果我们使用了您的图片,请作者与索取稿酬。如您不希望作品出现在本站,可联系我们要求撤下您的作品。
- 1
- 2
- 3
- 4
- 5
- 6
- 7
- 8
- 9
- 10
欢迎关注每日经济新闻APP
指南财经网